๐Ÿชด Quartz 4.0

Search

SearchSearch
          • Extract PCD from Stereo Images (OpenCV)
          • @WangEtAl2019
          • @WangEtAl2021
        • 3D Reconstruction from Stereo Images
        • Background
        • Camera Calibration
        • disparity
        • Kanban - 3D Reconstruction from Stereo Images
        • moc and pkm
        • Moment of RV
        • Pan Tilt Zoom Camera
        • Python - ์ด๋ฏธ์ง€ ๋ฉ”ํƒ€์ •๋ณด(EXIF)๋กœ ์ดฌ์˜์ผ์‹œ ์ฐพ๊ธฐ
        • Untitled 1 1
        • ๊ด‘๊ฐ ํŒฌํ‹ธํŠธ ์นด๋ฉ”๋ผ
        • ๋Œ€ํ•™์› ๋ฉด์ ‘ ์ •๋ฆฌ
        • 2024-05-01
        • 2024-05-02
        • 2024-05-03
        • 2024-05-06
        • 2024-05-07
        • 2024-05-08
        • 2024-05-09
        • 2024-05-10
        • 2024-05-12
        • 2024-05-13
        • 2024-05-14
        • 2024-05-21
        • 2024-05-22
        • 2024-05-23
        • 2024-06-01
        • 2024-06-03
        • 2024-06-04
        • 2024-06-10
        • 2024-06-12
        • 2024-06-24
        • 2024-06-25
        • 2024-06-26
        • 2024-06-27
        • 2024-07-01
        • 2024-07-02
        • 2024-07-05
        • 2024-07-06
        • 2024-07-08
        • 2024-07-09
        • drawing240503_0.excalidraw
        • drawing240503.excalidraw
        • drawing240506_0.excalidraw
        • drawing240506_1.excalidraw
        • drawing240506_2.excalidraw
        • drawing240506.excalidraw
        • drawing240523.excalidraw
        • PMF
                • euclidean_cluster.cpp
                • pointcloudCallback
                • Visualization Euclidean Cluster Topic
                • Voxel based pointcloudCallback
                • voxel_grid_based_euclidean_cluster.cpp
              • assign
              • calcScoreMatrix
              • checkTrackerLifeCycle
              • data_association_matrix.yaml
              • data_association.cpp
              • getDistance & getMahalanobisDistance
              • main.cpp
              • measure
              • measurementCallback
              • measureWithPose
              • measureWithShape
              • node.cpp
              • normal_vehicle_tracker.cpp
              • predict
              • Tracking Flow Chart
              • transformDynamicObjects
              • updateWithMeasurement & updateWithoutMeasurement
            • apollo cnn launch ํŒŒ์ผ ๋ฐ cluster2d.cpp ๋ณ€๊ฒฝ ๋ฐ ๊ฐœ์„  ์‚ฌํ•ญ
            • map_based_prediction_ros ๋ณ€๊ฒฝ ๋ฐ ๊ฐœ์„  ์‚ฌํ•ญ
            • MKZ Perception Manual
            • mkz_hesai_lidar.launch ๋ณ€๊ฒฝ ๋ฐ ๊ฐœ์„  ์‚ฌํ•ญ
            • multi_object_tracker ๋ณ€๊ฒฝ ๋ฐ ๊ฐœ์„  ์‚ฌํ•ญ
            • Noground Filter ์„ค๋ช…
            • shape_estimation ๋ณ€๊ฒฝ ๋ฐ ๊ฐœ์„  ์‚ฌํ•ญ
            • Trailer Bounding Box Remove ์ธ์ˆ˜์ธ๊ณ„
            • Calibration Tool Manual
            • Calibration ๋ฐ์ดํ„ฐ ์ทจ๋“
            • MKZ ์ž์œจ์ฃผํ–‰ ๋ฐฐํ„ฐ๋ฆฌ
            • MKZ ์ฐจ๋Ÿ‰ ์…‹ํŒ… ๋ฐ ์ปดํ“จํ„ฐ ์…‹ํŒ…
            • Preparation for Calibration
            • Process of Calibration
            • Validate Calibration Data
            • ์„ผ์„œ ๋ฐ์ดํ„ฐ ํ™•์ธ ๋ฐ ๋ฌธ์ œ ํ•ด๊ฒฐ
            • Multi LiDAR ์ธ์ˆ˜์ธ๊ณ„
            • Multi LiDAR๋ฅผ ์œ„ํ•œ FutureDrive ROS2 NIRO ์ฝ”๋“œ ์…‹ํŒ…
            • Multi Lidar๋ฅผ ์œ„ํ•œ LiDAR ๋“œ๋ผ์ด๋ฒ„ ์„ธํŒ…
          • MORAI
          • Chat-2024_05_01-18_44_28
          • Chat-2024_05_02-16_02_42
          • Self-Introduction
          • UNTITLED CHAT 2024-05-01 09 43 26
          • UNTITLED CHAT 2024-07-05 04 48 18
          • TODO List
          • TODO Calendar
          • 6_Daily Note
          • 7_Flow Chart Note
          • 9_Solution Note
          • 10_Project Note
          • 11_Project Kanban
          • Figure Annotation
          • Untitled
          • 51_Main Ideas
          • 52_Methodology
          • 53_Contributions
          • 54_Limitations
          • 55_Experiments
        • 1_Fleeting Note
        • 2_Permanent Note
        • 3_Literature Note
        • 4_Overview Note
    Home

    โฏ

    3_Archive

    โฏ

    ETCs

    โฏ

    00_Autoware

    โฏ

    002_Perception

    โฏ

    MKZ Perception Manual

    MKZ Perception Manual

    Feb 16, 20241 min read

    • Project/Autoware/Perception

    Contents

    • Architecture
    • ๋ณ€๊ฒฝ ๋ฐ ๊ฐœ์„  ์‚ฌํ•ญ

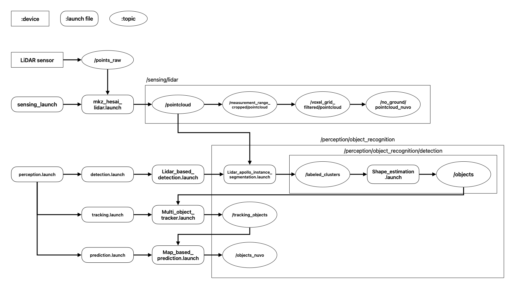
    Architecture

    ๋ณ€๊ฒฝ ๋ฐ ๊ฐœ์„  ์‚ฌํ•ญ

    • mkz_hesai_lidar.launch ๋ณ€๊ฒฝ ๋ฐ ๊ฐœ์„  ์‚ฌํ•ญ
    • apollo cnn launch ํŒŒ์ผ ๋ฐ cluster2d.cpp ๋ณ€๊ฒฝ ๋ฐ ๊ฐœ์„  ์‚ฌํ•ญ
    • shape_estimation ๋ณ€๊ฒฝ ๋ฐ ๊ฐœ์„  ์‚ฌํ•ญ
    • multi_object_tracker ๋ณ€๊ฒฝ ๋ฐ ๊ฐœ์„  ์‚ฌํ•ญ
    • map_based_prediction_ros ๋ณ€๊ฒฝ ๋ฐ ๊ฐœ์„  ์‚ฌํ•ญ
    • Noground Filter ์„ค๋ช…

    Graph View

    • Architecture
    • ๋ณ€๊ฒฝ ๋ฐ ๊ฐœ์„  ์‚ฌํ•ญ

    Backlinks

    • No backlinks found

    Created with Quartz v4.2.3 ยฉ 2024

    • GitHub
    • Discord Community